您现在的位置:首页 > 私募FOF基金 > 究竟什么才是FOF投资的本质和价值 | 私募投资
投资者选择一家私募FOF机构,首先要建立一个筛选标准。
很多投资者说看业绩就可以了呀,当然,从结果来推导肯定是正确的,但是能否从更本质的角度来增加筛选标准呢?
讨论这个话题对私募投资者来说是有一定意义的,同时对我们作为FOF机构的从业者来说,就显得更为重要,它可以让我们更聚焦在正确的方向上去积累并建立优势。
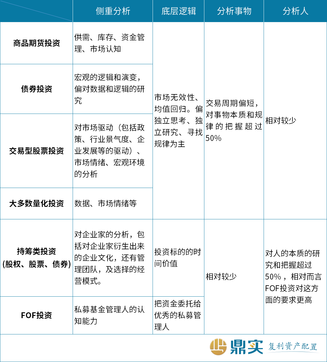
我们认为,FOF投资的本质是对私募基金管理人的认知能力。FOF投资重点是在市场、策略和管理人中做选择和配置,我们把FOF投资跟商品、债券、交易型股票、持筹型股票私募投资做个比较,就能发现FOF的投资更侧重于对人的本质和优势的把握。
首先,我们要统一认知的是,投资结果是综合认知能力的体现,包括对人和事物本质的认知;这两方面是密不可分的,并且相互作用和影响的。对两者的认知积累每个人是不同的,即使同一个人在不同的年龄对二者的重要性认知也是不同的。投资是一种人类的经济活动,即使是一件投资事件,也离不开人,而事物的发展也有其自身规律。我们把对事物本质研究的能力与对人的本质、本分和优势的研究能力拆开来分析,更有利于我们把握本质。

FOF投资的收益来源,根据底层的收益来源,也可以分成两种,一种是交易型收益,或者叫市场无效情景下才有机会的均值回归或者说价值回归收益,另一种是时间价值收益。
由于均值回归收益,收益周期短,一个市场无效的机会被发现,就形成了一个策略,随着收益的体现,资金的涌入,策略就会失效,就会回归到没有阿尔法的状态(例如去年底到今年上半年的T0策略),又要去寻找下一个收益来源;所以交易型策略就需要不断布局和买卖,这块很容易逐渐被各类量化投资所取代。而且,由于市场无效的出现需要市场走过头才会产生,不是时时刻刻都存在;所以只有多市场多策略,才有可能实现相对持续稳定的收益。
时间价值收益的痛点在选择标的是否正确,时间拉长来看事物是多变的,但人的本性和优势是比较稳定的,所谓人的本性比钻石还硬;所以我们需要通过对人的反复研究和感知来做时间价值的守护。再其次是对投资标的的定价能力,这个来保证用同样多的钱买入更多有较好时间价值的筹码。
交易是短期策略,是买入就要考虑卖的,比较痛苦的是下一个策略在哪,空档期会摊薄收益,投资者在空档期往往很难坚持;而时间价值是长期策略,是可以考虑拿来长期配置的,但是最大的困扰是有较大幅的净值波动,投资者不了解底层本质的情况下,也会有不好的投资体验。因此我们要根据投资者的预期和承受能力,来做好交易型和时间价值型资产的合理配置,投资者需要给予我们一定的耐心和投资周期,才能更大概率的获取预期收益。
我们做FOF投资的价值:在尽量不增加投资者成本的基础上(相较于投资者直接投资私募),体现团队长期覆盖跟踪各市场、各策略、各基金管理人的专业优势,为投资者降低投资的系统化风险,改善投资者的投资体验,从而更容易、更大概率地为投资人获取更稳健的长期复利!
一直以来,我们不断在推进底层管理人降低FOF机构的投资收费,按照给予代销机构的费用比例给FOF机构降低投资收费,以尽量做到不重复收费。
而前期,由于缺乏专业的FOF机构,普通私募投资者宁愿自己去调研私募机构,不太愿意通过FOF去投资私募,但随着时间的推移,我们目前已有超过5年的时间经验积累,并有超过4年的业绩实证,对我们筛选出来的认为优秀的私募给予持续不断的线下尽调和线上跟踪,我们相信专业FOF相对普通个人私募投资者的优势会逐渐通过业绩显现出来,这或许就是我们FOF子分行业的价值。
The End